18172008000
当前位置 > 首页 > 政策动态> 关于公布2019年第5批房地产企业资质(资格)结果的公告(1413号)
南宁-建设公司安许新办-广西资质代办
南宁-施工劳务-广西资质代办
南宁-矿业公司安许新办-广西资质代办
南宁-公路总包二级-广西资质代办
南宁-模板手脚架专包-广西资质代办
发布时间:2019-06-10 点击量:828次
各市住房和城乡建设主管部门,各有关企业:
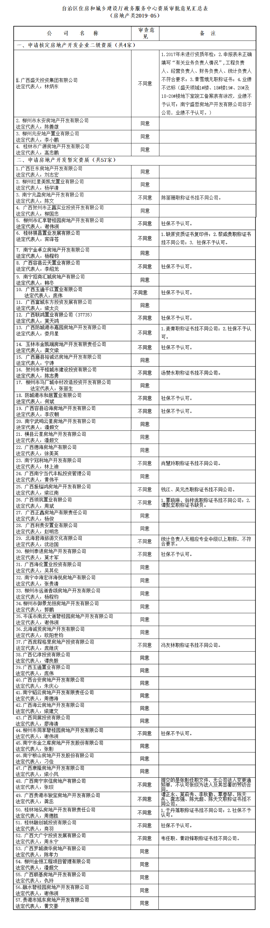
根据《行政许可法》及企业资质管理有关规定,结合住房城乡建设部关于开展工程建设领域专业技术人员职业资格“挂证”专项整治工作要求,我厅对近期申请房地产开发企业资质的申报材料进行了审查,现将审查结果予以公告。
广西壮族自治区住房和城乡建设厅政务服务中心
2019年6月6 日
标签: 建筑资质代办 建筑资质转让 广西建筑资质代办
办理建筑资质是否可以多项办理?
建筑企业办理资质后能马上升级吗?
建筑资质办理时间长短由什么决定?
广西办建筑资质要花多少钱?
安全生产许可证办理时间有多长?
一文解析乙级地灾治理工程监理资质申请条件、误区
农村公路新规落地,没养护资质连农村公路项目的门槛都摸不着,万亿市场没戏!
申请压力管道资质的费用是多少?
地质灾害资质的前景确实广阔!你还在观望吗?
办理压力管道资质卡壳?90%栽在人员"铁三角"上